×
Menu
Votre espace client
Devenez locataire
Devenez propriétaire
Étudiants
Actualités
Découvrez LogemLoiret
Notre ADN
Votre carrière
FAQ
Contact
Connexion compte client
Offres de marché
Votre espace client
Votre compte client
Au quotidien
En cas d’urgence
Votre magazine
Parcours résidentiel
Votre compte client
Avantages
Connexion
Au quotidien
Appelez-nous !
Votre agence
Votre représentant de secteur
Devenez locataire
Nos offres
LogemLoiret, la solution logement !
La demande de logement
Devenez propriétaire
Nos offres
Devenir propriétaire avec LogemLoiret
Étudiants
Votre compte client
Nos résidences
Au quotidien
En cas d’urgence
Votre magazine
Votre compte client
Avantages
Connexion
Nos résidences
Résidence Le Dhuy
Résidence Mondésir
Au quotidien
Appelez-nous !
Votre bureau d’accueil
Découvrez LogemLoiret
Notre histoire
Notre conseil d’administration
Notre organisation
Nos agences
Nos activités
Notre patrimoine
Nos chantiers
Notre ADN
Nos valeurs
Nos engagements RSE
Notre projet d’entreprise
Notre expertise qualité
Nos engagements RSE
Des engagements environnementaux
Accessibilité, lien social et développement local
Votre carrière
Nos métiers
Les avantages à LogemLoiret
Notre processus de recrutement
Votre intégration
Les conseils RH
Postulez !
Les avantages à LogemLoiret
Notre politique sociale : un dialogue social constructif !
Nos animations internes
Nos infrastructures
Un accès simple
Équilibre vie pro/perso
La formation
Travail en mode projet
Évolution professionnelle
Menu
Votre adresse email :
L'adresse email de votre ami(e) :
Cliquez
ici
pour en savoir plus sur le traitement de votre formulaire (CNIL)
Actualités
Découvrez LogemLoiret
Notre histoire
Notre conseil d’administration
Notre organisation
Nos agences
Nos activités
Notre patrimoine
Nos chantiers
Notre ADN
Nos valeurs
Nos engagements RSE
Des engagements environnementaux
Accessibilité, lien social et développement local
Notre projet d’entreprise
Notre expertise qualité
Votre carrière
Nos métiers
Les avantages à LogemLoiret
Notre politique sociale : un dialogue social constructif !
Nos animations internes
Nos infrastructures
Un accès simple
Équilibre vie pro/perso
La formation
Travail en mode projet
Évolution professionnelle
Notre processus de recrutement
Votre intégration
Les conseils RH
Postulez !
FAQ
Contact
A-
A
A+
Votre adresse email :
L'adresse email de votre ami(e) :
Cliquez
ici
pour en savoir plus sur le traitement de votre formulaire (CNIL)
Connexion compte client
Offres de marché
Votre espace client
Votre compte client
Avantages
Connexion
Au quotidien
Appelez-nous !
Votre agence
Votre représentant de secteur
En cas d’urgence
Votre magazine
Parcours résidentiel
Devenez locataire
Nos offres
LogemLoiret, la solution logement !
La demande de logement
Devenez propriétaire
Nos offres
Devenir propriétaire avec LogemLoiret
Étudiants
Votre compte client
Avantages
Connexion
Nos résidences
Résidence Le Dhuy
Résidence Mondésir
Au quotidien
Appelez-nous !
Votre bureau d’accueil
En cas d’urgence
Votre magazine
Accueil
>
Découvrez LogemLoiret
>
Notre organisation
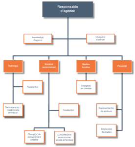
> Organigramme agence
Organigramme agence