
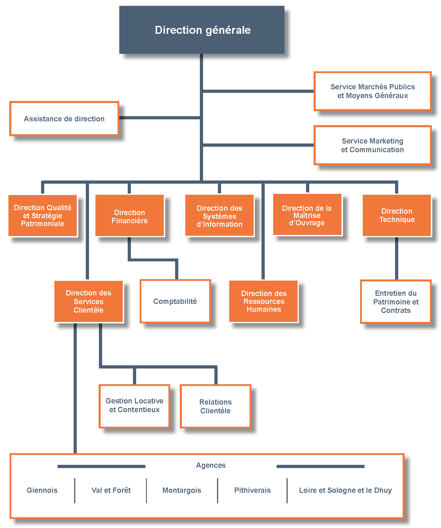
Direction générale
La Direction générale est en charge du développement et de la gestion des activités de l’organisme et regroupe le service Marketing et Communication et le service Marchés Publics et Moyens Généraux.
Direction Financière
La Direction Financière gère le budget global de l’entreprise et les perspectives financières à moyen et long terme, la dette et les placements de trésorerie. Elle établit aussi les comptes annuels, suit les opérations d’investissements, les charges locatives et l’exploitation courante.
Direction des Ressources Humaines
La Direction des Ressources Humaines assure le recrutement, la formation et le développement des ressources humaines de l’organisme. Elle appuie les Directeurs et Responsables dans le développement, l’animation et le suivi des équipes, garantit la gestion administrative et la paie des salariés et veille au respect des règles et accords de travail.
Direction de la Maîtrise d’Ouvrage
La Direction de la Maîtrise d’Ouvrage développe et suit les projets de construction et de rénovation urbaine en lien avec les mairies et les partenaires et suit la partie foncière. Elle se charge aussi de la vente de logements du parc immobilier de LogemLoiret, la vente et la location de commerces, la réalisation de lotissements et la vente de lots à bâtir et le suivi de mandat de maîtrise d’ouvrage.
Direction Technique
La Direction Technique assure la mise au point technique des dossiers et le suivi de chantier des opérations, évalue les besoins techniques et établit une prévision de travaux chiffrée et planifiée. Dans le cadre du Plan Stratégique Patrimonial, elle effectue l’entretien courant pour maintenir l’état du patrimoine en programmant les interventions selon leur priorité et planifie le parc à réhabiliter voire à démolir.
Direction Qualité et Stratégie Patrimoniale
La Direction Qualité et Stratégie Patrimoniale anime et assure le suivi de projets transversaux. Elle développe et coordonne un système de management de la qualité afin d’assurer une amélioration continue et une satisfaction élevée des clients et partenaires.
Elle assure l’actualisation et le suivi du Plan Stratégique Patrimonial, met en œuvre des actions spécifiques dans les quartiers prioritaires, veille à la tranquillité sur le patrimoine de LogemLoiret et développe l’insertion professionnelle.
Direction des Services Clientèle
La Direction des Services Clientèle a pour but de répondre aux attentes et demandes du client en l’informant, le conseillant et l’orientant dans une logique de satisfaction client et d’objectifs qualité.
Elle regroupe la gestion de la relation client à travers les agences et bureaux de proximité et la prise en charge des appels téléphoniques, mais aussi la gestion locative et le contentieux, le quittancement et le recouvrement des loyers. La Direction des Services Clientèle développe aussi des actions spécifiques à destination des publics locataires « fragiles ».
Afin de contenir les risques locatifs en termes de vacance et d’impayé, le service gestion locative et contentieux rattaché à la direction a en charge le développement et la mise en œuvre de la politique d’attributions des logements et de prévention de recouvrement des impayés en lien avec les dispositions réglementaires et les partenaires institutionnels.
Le Centre de Relations Clientèle est un service spécialement dédié au traitement des appels (80 000 à 90 000 appels traités/an). Il a pour but de répondre aux attentes et demandes des clients en les informant, conseillant et les orientant dans une logique de satisfaction client et d’objectifs qualité.
Direction des Systèmes d’Information
La Direction des Systèmes d’Information définit et déploie la politique informatique permettant d’atteindre les objectifs liés à la stratégie générale de LogemLoiret. Elle gère et intègre des solutions informatiques répondant aux besoins opérationnels des collaborateurs, assure le pilotage et le suivi des projets informatiques, garantit la continuité du service informatique fourni aux utilisateurs et de la sécurité des systèmes d’information. Elle s’assure également que les règles du RGPD dans la collecte de données sont bien respectées.


